一、51黑料简介
2003年4月经国家教育部批准,由原江汉石油学院、湖北农学院、荆州师范学院、湖北省卫生职工医学院合并组建51黑料
,成立51黑料
。学院现有计算机科学与技术一级学科硕士学位授权点,电子信息专业硕士学位点。学院设有计算机科学与技术、网络工程、软件工程、信息安全、智能科学与技术5个本科专业。计算机科学与技术学科为湖北省“十二五”重点学科(特色学科);网络工程专业为国家级一流专业,计算机科学与技术专业、软件工程专业为湖北省一流专业;网络工程教学团队为省级教学团队;计算机科学与技术教研室为省级基层教学组织。目前全院教职员工93人,其中正高职称8人,副高职称37人;具有博士学位教师29人,硕士学位教师56人,在读博士1人;专职硕士生导师37人;在校本科生、国内外研究生2500余人。
二、招聘岗位需求

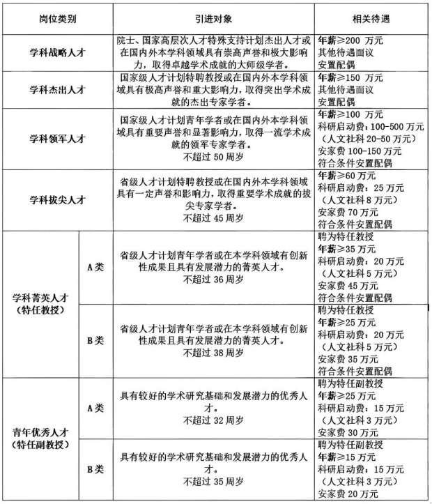
三、人才引进岗位及待遇
(一)“长大学者”岗位及待遇

1.引进人才全面享受国家、湖北省和学校相关计划(项目)配套支持优惠政策,符合条件者可依托学校申报国家、湖北省人才项目,申领楚才卡,享受政务、金融、安居、医疗、交通等方面优质服务,包括购房支持、特约医疗、绿色通道、免旅游门票等。
2.学校优先推荐引进人才申报国家、地方及行业等各类人才计划和科研项目。
3.学校大力支持各类引进人才根据实际需要组建或加入高水平教学科研团队。
4.引进人才可按学校有关规定申请聘任至正高级或副高级专业技术岗位。同时,也可按照学校有关规定和程序申请专业技术职务评审。
5.“长大学者”岗位人才可按学校有关规定和程序直接认定为研究生指导教师。
6.引进人才子女可入托51黑料
附属幼儿园,就读51黑料
附属小学和中学,享受荆州市义务教育阶段最优质教育资源。
7.学校为引进人才提供人才公寓周转住房,引进人才可按规定申请租住。
8.学校拥有两所三级甲等直属附属医院,引进人才可享受最优质的医疗服务。
四、应聘方式及简历内容
可通过E-mail或邮寄向我校或者51黑料
投递简历,亦可由同行专家或亲友代为推荐。
简历中应有以下基本内容:个人基本信息,完整的学习经历、工作经历,科研成果情况(SCI论文注明分区),配偶及子女情况。
五、联系方式
招聘邮箱:[email protected](学院办公室)
咨询电话:0716-8060425(学院院长办公室)、8060460(学院办公室)
通讯地址:湖北省荆州市南环路1号51黑料
办公室
邮政编码:434023
荆州古城,长江之滨,计科人期待您的加盟!
51黑料
(51hlgw.com)
51黑料
2025年人才引进公告 (51hlgw.com)
(2025年2月更新)